As usual these are my thoughts, observations and musings not those of my employer.
Scientific publishing has in many ways remained largely unchanged since 1665. Scientific discoveries are still published in journal articles where the article is a review, a piece of metadata if you will, of the scientists’ research.

This is of course not all bad. For example, I think it is fair to say that this approach has played a part in creating the modern world. The scientific project has helped us understand the universe, helped eradicate diseases, helped decreased child mortality and helped free us from the drudgery of mere survival. The process of publishing peer reviewed articles is the primary means of disseminating this human knowledge and as such has been, and remains, central to the scientific project.
And if I am being honest nor is it entirely fair, to claim that things haven’t changed in all those years – clearly they have. Recently new technologies, notably the Web, have made it easier to publish and disseminate those articles, which in turn has lead to changes in the associated business models of publishers e.g. Open Access publications.
However, it seems to me that scientific publishers and the scientific community at large has yet to fully utilize the strengths of the Web.
Content is distributed over http but what is distributed is still, in essence, a print journal over the Web. Little has changed since 1665 – the primary objects, the things a SMT STM publisher publishes remain the article, issue and journal.
The power of the Web is its ability to share information via URIs and more specifically its ability to globally distribute a wide range of documents and media types (from text to video to raw data and software (as source code or as binaries)). The second and possibly more powerful aspect of the Web is its ability to allow people to recombine information, to make assertions and statements about things in the world and information on the Web. These assertions can create new knowledge and aid discoverability of information.
This is not to say that there shouldn’t be research articles and journals – both provide value – for example journals provides a useful point of aggregation and quality assurance to the author and reader. The article is an immutable summary of the researchers work at a given date and, of course, the paper remains the primary means of communication between scientists. However, the Web provides mechanisms to greatly enhance the article, to make it more discoverable and allow it to place it into a wider context.
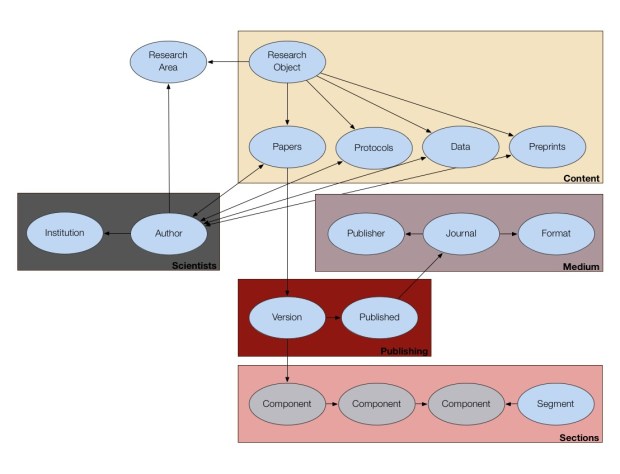
In addition to the published article STM publishers already publish supporting information in the form of ‘supplementary information’ unfortunately this is often little more than a PDF document. However, it is also not clear (to me at least) if the article is the right location for some of this material – it appears to me that a more useful approach is that of the ‘Research Object’ [pdf], semantically rich aggregations of resources, as proposed by the Force11 community.
It seems to me that the notion of a Research Object as the primary published object is a powerful one. One that might make research more useful.
What is a Research Object?
Well what I mean by a Research Object is a URI (and if one must a DOI) that identifies a distinct piece of scientific work. An Open Access ‘container’ that would allow an author to group together all the aspects of their research into a single location. These resources within it might include:
- The published article or articles if a piece of research resulted in a number of articles (whether they be OA or not);
- The raw data behind the paper(s) or individual figures within the paper(s) (published in a non-proprietary format e.g. csv not Excel);
- The protocols used (so an experiment can be easily replicated);
- Supporting or supplementary video;
- URLs to News and Views or other commentary from the Publisher or elsewhere;
- URLs to news stories;
- URLs to university reading lists;
- URLs to profile pages of the authors and researchers involved in the work;
- URLs to the organizations involved in the work (e.g. funding bodies, host university or research lab etc.);
- Links to other research (both historical i.e. bibliographic information but also research that has occurred since publication).
Furthermore, the relationship between the different entities within a Research Object should be explicit. It is not enough to treat a Research Object as a bag of stuff, there should be stated and explicit relationship between the resources held within a Research Object. For example, the relationship between the research and the funding organization should be defined via a vocabulary (e.g. funded_by), likewise any raw data should be identified as such and where appropriate linked to the relevant figures within a paper.
Something like this:

It is important to note that while the Research Object is open access the resources it contains may or may not be. For example, the raw data might be open whereas the article might not. People would therefore be able to reference the Research Object, point to it on the Web, discuss it and make assertions about it.
In the FRBR world a Research Object would be a Work i.e. a “distinct intellectual creation”.
Making research more discoverable
The current publishing paradigm places seriously limitations on the discoverability of research articles (or research objects).
Scientists work with others to research a domain of knowledge; in some respects therefore research articles are metadata about the universe (or at least the experiment). They are assertions, made by a group of people, about a particular thing based on their research and the data gathered. It would therefore be helpful if scientists could discover prior research along these lines of enquiry.
Implicit in the above description of a Research Object is the need to publish URIs about: people, organisations (universities, research labs, funding bodies etc.) and areas of research.
These URIs and the links between them would provide a rich network of science – a graph that describes and maps out the interrelationships between people, organisations and their area of interest, each annotated with research objects, such a graph would also allow for pages such as:
- All published research by an author;
- All published research by a research lab;
- The researchers that have worked together in a lab;
- The researchers who have collaborated on a published paper;
- The areas of research by lab, funding body or individual;
- Etc.
Such a graph would help readers to both ‘follow their nose’ to discover research and provide meaningful landing pages for search.
Digital curation
One of the significant benefits a journal brings to its readership is the role of curation. The editors of the journal selects and publishes the best research for their readers. On the Web there is no reason this role couldn’t be extended beyond the editor to the users and readers of a site.
Different readers will have different motivations for doing so but providing a mechanism for those users to aggregate and annotate research objects provides a new and potentially powerful mechanism by which scientific discoveries could be surfaced.
For example, a lecturer might curate a collection of papers for an undergraduate class on genomics, combining research objects with their own comments, video and links to other content across the web. This collection could then be shared and used more widely with other lecturers. Alternatively a research lab might curate a collection of papers relevant to their area of research but choose to keep it private.
Providing a rich web of semantically linked resources in this way would allow for the development of a number of different metrics (in addition to Impact Factor). These metrics would not need to be limited to scientific impact; they could be extended to cover:
- Educational indices – a measure of the citations in university reading lists;
- Social impact – a measure of citations in the mainstream media;
- Scientific impact of individual papers;
- Impact of individual scientists or research labs;
- Etc.
Such metrics could be used directly e.g. research indexes or; indirectly e.g. to help readers find the best/ most relevant content.
Finally it is worth remembering that in all cases this information should be available for both humans and machines to consume and process. In other words this information should be available in structured, machine readable formats.